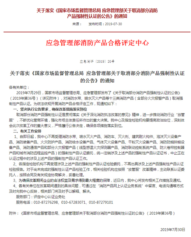
湖北江南專用特種汽車有限公司作為國內有生產資質的專業消防車廠家,自主研發新型消防車車型,及生產.銷售.售后服務配套于一體,得到廣大用戶的青睞,主動配合.響應.支持政府部分出臺的政策。7月30日收到應急管理部消防產品合格評定中心的重要通知!
下面為廣大用戶解讀下這次重要通知的意思,該文件內容主要針對消防產品,消防車包含在內,是關于取消消防車3C認證的通知,根據國家應急管理部消防產品合格評定中心于2019.7.30發布的(應急消評2019/20號)關于取消部分消防產品強制性認證公告。所有國五消防車強制性認證證書從2019年8月1日全部為注銷狀態,我公司新的國五消防車和國六消防車自愿認證正在轉換中。因此根據文件要求,以前的原證書不得再流出使用。
了解更多消防車車型,訂車洽談熱線:15586735555 0722-3269119
新款國五消防車銷售熱線:15586735555
★國五水罐消防車:http://xfc119.com/html/guowuxfc/
★水罐消防車系列:http://www.hiym.cn/html/shuiguanxfc/
★泡沫消防車系列:http://www.hiym.cn/html/paomoxfc/
★干粉消防車系列:http://www.hiym.cn/html/ganfenxfc/
★消防灑水車系列:http://www.hiym.cn/html/xfssc/
★鄉鎮消防車系列: http://www.hiym.cn/html/xiangzhengxfc/
★森林消防車系列:http://www.hiym.cn/html/senlxfc/
★搶險救援消防車:http://www.hiym.cn/html/qiangxianxfc/
★高噴消防車系列: http://www.hiym.cn/html/jugaopensxfc/